2026.2.21 第132期 作者:宋传杰
今天是正月初五,「破五」——主题当然是「财」。
迎财神,送穷神。
破除年节的禁忌。
不串门。
捏小人嘴、免口舌是非。
春节杂谈,今天继续杂谈春晚。
一个半小时,快进⏩️方式回放了整个节目。
咱从「晒秋」开始,捋一捋CCTV GALA中的外国语言元素吧。
英语表达「晒秋」,见过「Come to Sun the Harvest」,也见过「Autumn Sunning」,当然也有春晚的「drying crops in harvest seasons」,但第一次见「Share Chill」。
发音有点像「晒秋」。
凤凰传奇演唱节目《来晒秋》表达的氛围像Share Chill的「松弛感」。
谐音梗。创新词。高级感直接拉满。央视Gala的流量。全网拍案叫绝。
Share Chill一出,众人一振,古老又现代的农耕文明为英语词汇赋予了新的意义、新的意境。
Share Chill是去年开始热起来的网络短语,大概是表达一种「一起放松、共享惬意、一起悠闲待着……」几种意思混杂在一起、只可意会难以言传的感觉。
当然,给它赋予晒秋民俗背后「分享丰收喜悦、享受秋日闲适」的意境也未尝不可,只是看能否被大家接受,毕竟英语不是我们的母语。 看小撒能否裹挟起14亿人的巨大声势,把Share Chill(晒秋)送进Oxford大辞典或Webster大辞典的2026年度新词中?
我在黄河沿岸的北方农村长大,至今也仍常常到农村观察、体验生活,比较看重文学艺术是否接地气。真实农村的晒秋,颜色可能是丰富多彩,但过程绝不是凤凰传奇演唱节目《来晒秋》中那样的惬意。
实际上,晒秋是中等偏上劳动强度的农活。
搬运、翻晒、抢收等环节对体力要求极高,且受天气影响极大,精神压力也不小。
为了确保作物受热均匀、防止霉变,农民需要每隔几小时就用耙子或徒手翻动一次。在烈日下反复弯腰、蹲起,对身体的消耗很大。
其次是与天气“赛跑”,常遇天气突变,农民必须在极短时间内将铺开的作物全部收回室内。这种「抢收」过程往往需要全家出动,争分夺秒, 体力消耗和心理压力都瞬间达到顶峰。
此外,还需要长时间值守,看管作物(防雨、防鸟、防偷)。
如果考虑到这些因素,Share Chill那种「放松、惬意、悠闲待着……」感,就荡然无存了。
这些,可能是舞台上的小撒们无法体会到的。这是另一回事了,与本篇的话题无关。
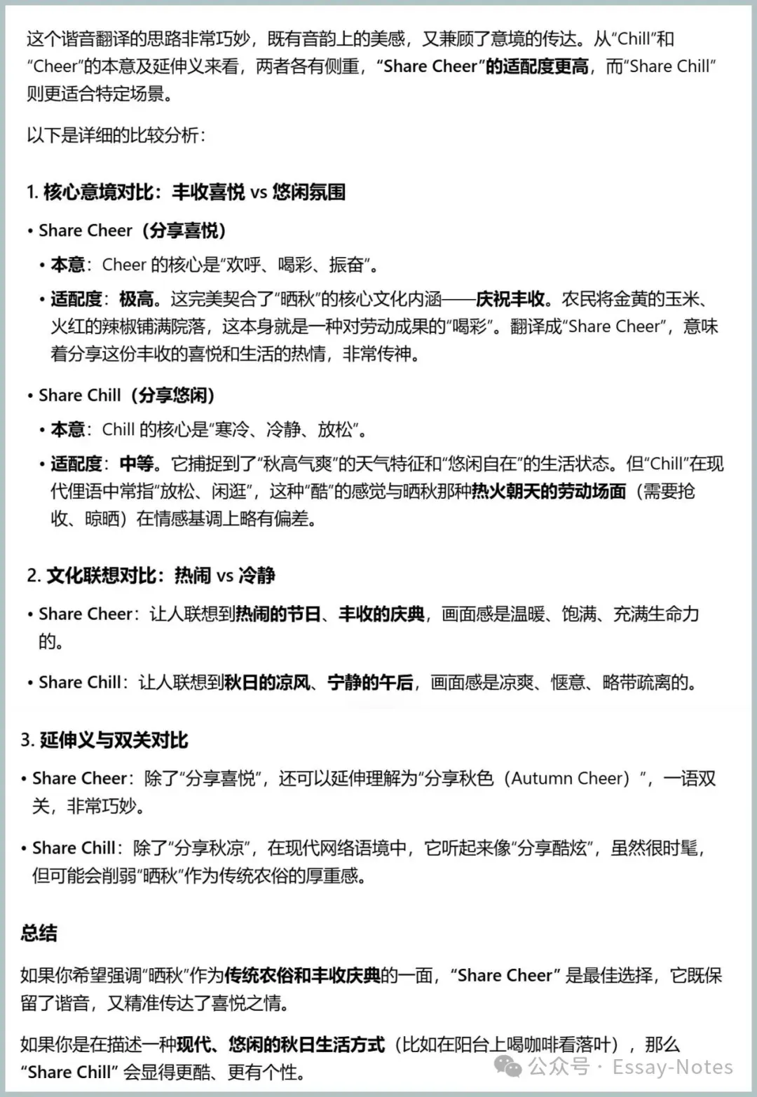
我是工科男,英语也仅仅是工作需要的门槛。联系到Share Chill,个人认为,Share Cheer或许比Share Chill更能反映「晒秋」的本意,同时又不失谐音梗。 有请元宝+DeepSeek和千问对Share Chill和Share Cheer做了对比,二者都比较支持Share Cheer。
归纳一下:
元宝+DS认为 ,如果希望强调「晒秋」作为传统农俗和丰收庆典的一面,「Share Cheer」 是最佳选择。 如果描述一种现代、悠闲的秋日生活方式(比如在阳台上喝咖啡看落叶),那么「Share Chill」会显得更酷、更有个性。
千问认为,「Share Cheer」在情感和文化内涵上更贴近「晒秋」的本质——即对丰收的庆祝和分享喜悦, 因此作为创意翻译更具感染力,「Share Cheer」优于「Share Chill」作为「晒秋」的创意翻译,但两者均为意译或谐音游戏,若用于正式文化传播,建议辅以解释性翻译, 如:Share Cheer: The Art of Sun-Drying Harvest。
当然,AI毕竟是AI,它们说的也不一定准确,尤其是小撒背靠CCTV,放手给AI喂点猛料,或许,下一次的回答可能就是Share Chill更合适表达晒秋了。Who Cares!
不过,本人倒是期望,在Share Chill的启发下,语言专家或者是有中英语语言文化贯通的人士,能找到一个比Share Chill或Share Cheer更「信达雅」的晒秋谐音梗。 期待ing!
由Share Chill联想到,2025春晚、2026春晚中的外国语言元素在不断增多。
2025年春晚 :美国OneRepublic乐队的主唱Ryan Tedder,在2020年武汉疫情期间用意大利面制作「热干面」声援武汉, 2025年武汉分会场邀请OneRepublic演唱《Counting Stars》,国际知名乐队登上春晚舞台,演唱经典英文歌曲。
2025年春晚 :在《世界义乌中国年》标题下, Lionel Richie与成龙分别用英语和中文演唱了著名公益歌曲《We Are The World》的片段。
在《致爱组曲》标题下,美国歌手约翰·传奇(John Legend)演唱《All of Me》、法国歌手伊莲(Hélène Rollès)与约翰·传奇演绎《Beauty and the Beast》、 西城男孩(Westlife)演唱《My Love》。
2026年央视春晚英文主题是Galloping Steed, Onward Unstoppable(骐骥驰骋,势不可挡),虽一贯的霸气口风,但翻译的相当富有文化内涵; 同时邀请了Lionel Richie(连线)、Westlife等国际艺人(现场)演唱经典英文歌曲,满足了国内观众的怀旧情怀,也向世界展示了中国文化的开放与包容。
作为(19)60后的一员,在自己年青的年代,是春晚陪着我们过年、也是我们陪着春晚过年。但后来,随着对春晚节目期望值的增高,春晚也难免渐渐地不受呔见。2008年之后,观看春晚, 基本上是先从节目单里寻自己喜欢的演员、喜欢的节目形式,除夕夜20点后选择性留意相声、小品等节目。
千禧年后,外语元素或国外艺人出现在春晚的舞台上,比较少。
2012年春晚那英演唱《Always Friends》的计划夭折后,2013年春晚,宋祖英和Celine Dion合唱了中国民歌《茉莉花》(其中:Celine英文演唱、宋祖英中文演唱); 2014年春晚,苏菲·玛索(法国)、李敏镐(韩国)、匈牙利Attraction舞团用中法双语演唱了《玫瑰人生》,以庆祝中法建交50周年;2015年春晚, 周深等用九种语言演唱了迪士尼动画电影《冰雪奇缘》中的《Let It Go》,依然值得称赞。之后的春晚中,我不记得有、千问也从公开记录里没有检索到外国语言元素。
近年来,偶有人大代表或政协委员发声建议取消中小学外语教育、取消大学英语四六级考试。虽然,中央明确外语教育是国家开放战略的重要支撑,教育部也多次表示「将研究优化, 但不取消」外语课程和考试,但这些代表委员的声音经过新闻媒体传播放大后之后,家长失去了「北」、学习们也找不到「北」了,社会对学外语、用外语的看法发生了较大的转折。 榴莲在幼儿园学哼Let It Go、回到家还边哼边蹦跶给我们看。当时心想,以后中小学取消了鸟语课程,孙女得改学扭秧歌或二人转了?
25、26两年的春晚中外语元素和外国艺人亮相舞台,或许又能让群众心里恢复些许底气。
一台晚会、一个节目,也会产生意想不到的效果。但愿,不是昙花一现,也不是纯为了大年三十晚上逗你个一时开心。
前天,调教了一下百度AI,看今天它表现的多乖 