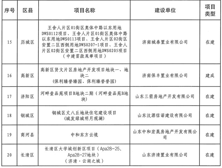
11月3日,济南市住房和城乡建设局网站对市级高品质住宅试点项目(第一批)拟入选名单公示,历下城发保利置业·九宸赋、中建星光城市云领等20个在建、已建设项目上榜。
按照《山东省高品质住宅开发建设指导意见》《关于组织开展济南市高品质住宅试点项目申报工作的通知》等文件要求,济南市对申报期限内收到的57个住宅项目申报材料进行了筛选,经现场指导服务和综合评价,共筛选20个项目入选市级高品质住宅试点项目(第一批)。
(新黄河)
凰家体验官探游兰州新区
集采“反内卷” 我们能对药品更放心吗?
不只是“多了两个假” 中国多地推行中小学春秋假
中国多地滑雪场提前“开板” 周边酒店订单走俏
科创合肥:澎湃创新动能
31省份工业盈亏图鉴 谁赚到钱了?
“鸡排哥”全国“巡炸”南昌站 有游客排队三小时
“300元以下难购真羽绒服”?
武汉一高校发起捐赠1000元冠名座椅活动
山东海阳核电3号机组核岛大型模块吊装完成
中国车企扎堆海外建厂
居延遗址新发现青铜时代遗存
河南开封:大宋“百戏”引游人