


近日,山东省齐鲁细胞治疗工程技术有限公司研发团队谭毅、王欣博士在SCI期刊上发表重要研究成果,系统阐述了基于GMP标准规模化生产的脐带来源小细胞外囊泡(UC-sEvs)在特发性肺纤维化(IPF)治疗中的机制、应用与质控标准。这一成果标志着齐鲁细胞在细胞外囊泡的规范化制备、作用机制解析与临床应用标准化方面走在前列。

研究背景:
肺纤维化治疗困境与外泌体新希望
特发性肺纤维化是一种致命性肺部疾病,目前缺乏根治手段。间充质干细胞主要通过旁分泌发挥作用,而其分泌的小细胞外囊泡(sEvs)因具有低免疫原性、高生物相容性、易于储存运输等优势,被视为更具临床应用潜力的替代方案。
然而,sEvs的临床转化面临两大瓶颈:一是缺乏符合GMP标准的规模化、标准化生产工艺;二是作用机制不明确,缺乏与疗效关联的质量标准。齐鲁细胞研发团队此次研究正是针对这两大瓶颈实现系统性突破。
三大创新亮点
彰显研发实力
建立GMP级规模化制备工艺,实现稳定生产
本团队成功构建了符合GMP标准的UC-sEvs大规模生产平台,单次产量突破3000治疗剂量。作为国际首例基于QbD理念的sEvs生产体系,该项成果是实现从实验室研究走向临床应用的突破性进展。

阐明作用机制,锁定关键治疗分子
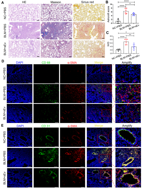
通过RNA-seq技术,团队发现UC-sEvs通过调节巨噬细胞功能抑制肺部炎症反应,进而减缓纤维化进程。更重要的是,研究锁定miR-146a-5p为关键治疗分子,证实其通过靶向TRAF6/IRAK1通路负向调节炎症反应,在两种细胞模型和IPF小鼠模型中均表现出抗炎和抗纤维化效果。

首创雾化吸入sEvs治疗IPF的质量标准
基于机制研究和药效学验证,团队首次系统提出了通过雾化吸入UC-sEvs治疗IPF的质量控制标准。三批产品质控数据显示,该工艺生产的sEvs具有高度一致的miRNA表达谱,确保了产品的稳定性和一致性。

行业引领:从制备到标准
树立外泌体领域新标杆
本研究不仅深度阐释了UC-sEvs治疗IPF的分子机制,更成功构建了从GMP生产、质量控制到机制验证的完整技术闭环,为外泌体的临床应用树立了可复制的标准化路径。
在这一领域,山东省齐鲁细胞治疗工程技术有限公司依托其全链条技术平台,将GMP制备、严格质控与深度机制研究高效整合,并已将成果推向临床落地探索阶段,与多家医院合作开展的临床研究便是明证。此次成果的发表,是公司科研硬实力的展现,进一步确立了其行业领先地位,并为后续加速临床转化提供了关键性的标准依据。未来,随着相关临床研究的推进,公司将继续引领外泌体技术在再生医学领域的创新与应用,为更多难治性疾病提供新的应对策略。

山东省齐鲁细胞治疗工程技术有限公司是一家可制备符合药品申报要求临床级干细胞的国家高新技术企业,目前打造了一支高效、多学科交叉背景的研发团队,包含分子生物学、细胞生物学、动物医学、材料学、临床医学等不同背景和研究经验的硕士及以上研究人员40余名。



齐鲁细胞拥有符合GMP药品生产管理规范标准的B+A实验室1200平、C+A实验室2400平以及900余平的细胞储存液氮库,配备先进的科研仪器,有效保障细胞活性及制备品质,实现细胞资源的规范化和智能化管理,旨在储存健康细胞,实现临床转化应用及药品申报,为人类生命健康全面护航。