


据山东省气象台消息,8月1日11时至1日16时,全省共有13市、79县(区市)、733乡镇出现降水,平均降水量2.4(毫米,下同),折合水量约3.8亿立方米。各市平均:枣庄13.8、烟台6.2、临沂5.2、潍坊4.5、威海3.0、淄博2.5、青岛2.5、菏泽1.9和济宁1.6,其他市降水量不足1.0或无降水。降水量前3位的是:青岛平度大泽山66.9、烟台招远梦芝63.4和临沂兰陵芦柞镇政府61.7。


目前,降水回波主要位于济宁、济南、枣庄、淄博、临沂、潍坊和青岛。

从过程降雨量来看,7月31日6时至8月1日16时,全省共有13市、86县(区市)、1089乡镇出现降水,平均降水量6.1,折合水量约9.6亿立方米。各市平均:枣庄19.2、临沂17.5、威海14.6、青岛13.5、烟台12.8、日照12.7、潍坊6.1、淄博2.7、菏泽2.1和济宁1.8,其他市降水量不足1.0或无降水。降水量前3位的是:临沂兰陵东官庄122.0、临沂兰陵庄坞96.7和烟台栖霞邹家96.0。

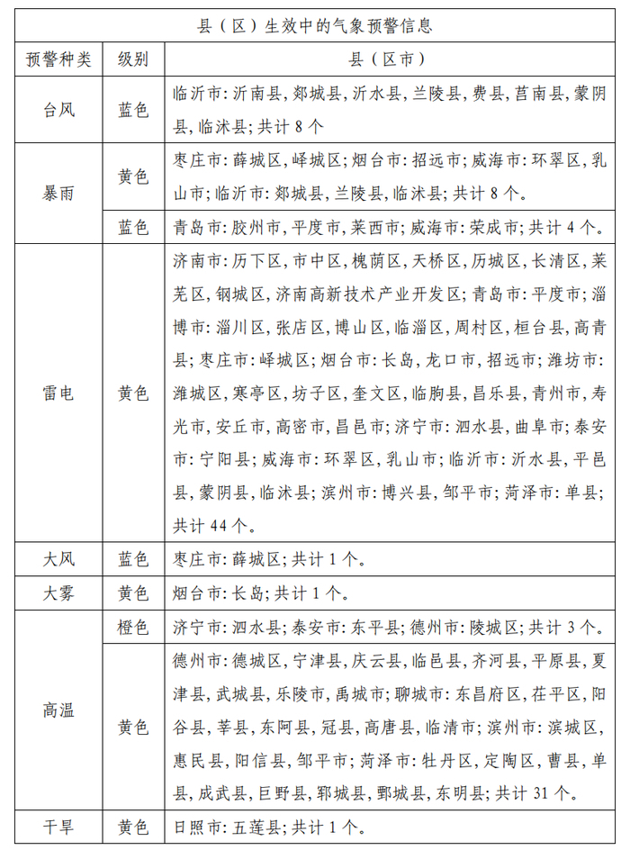
山东省气象台于1日16时解除暴雨蓝色预警,德州市、聊城市和菏泽市高温黄色预警生效中。以上为县(区)生效中的气象预警信息。

具体预报来看,1日夜间到2日白天,枣庄和临沂天气多云间阴有小到中雨局部暴雨并伴有雷电,半岛地区天气多云间阴有雷雨或阵雨局部大雨,鲁西北地区天气多云间晴,其他地区天气多云间阴局部有雷雨或阵雨。偏东风,枣庄、临沂、日照和半岛地区4级阵风5~6级,其他地区3~4级,雷雨地区雷雨时阵风7~8级。最低气温:鲁中山区24℃左右,其他地区26℃左右。最高气温:菏泽、德州和聊城35℃左右,枣庄、临沂、鲁中山区和南部沿海地区30℃左右,其他地区33℃左右。

2日夜间到3日白天,枣庄、临沂、日照、潍坊和半岛地区天气多云间阴有雷雨或阵雨局部大雨,鲁西北地区天气多云间阴局部有雷雨或阵雨,其他地区天气多云间晴。偏东风转北风,半岛地区4级阵风5~6级,其他地区3~4级,雷雨地区雷雨时阵风7~8级。最低气温:鲁中山区24℃左右,其他地区26℃左右。最高气温:菏泽、德州和聊城37℃左右,南部沿海地区30℃左右,其他地区34℃左右。

3日夜间到4日白天,半岛地区天气多云间阴局部有雷雨或阵雨,其他地区天气多云间晴。半岛地区北风3~4级,其他地区北风短时南风3~4级,雷雨地区雷雨时阵风7~8级。最低气温:菏泽、德州和聊城28℃左右,鲁中山区24℃左右,其他地区26℃左右。最高气温:菏泽、济宁、德州和聊城37℃左右,沿海地区31℃左右,其他地区35℃左右。
来源:新黄河