


山东省气象台于8月1日06时00分继续发布暴雨蓝色预警:预计1日白天到夜间,临沂和枣庄有小到中雨局部暴雨并伴有雷电,日照、青岛、威海和烟台有雷雨或阵雨局部大雨或暴雨,鲁西北地区天气多云,其他地区局部有雷雨或阵雨,雷雨地区雷雨时阵风7~9级。
未来三天天气预报:

1日白天到夜间,临沂和枣庄天气阴有小到中雨局部暴雨并伴有雷电,日照、青岛、威海和烟台天气阴有雷雨或阵雨局部大雨或暴雨,鲁西北地区天气多云,其他地区天气多云间阴局部有雷雨或阵雨。潍坊、临沂、日照和半岛地区偏东风3~4级,其他地区北风3~4级,雷雨地区雷雨时阵风7~9级。
夜间最低气温:鲁中山区24℃左右,其他地区26℃左右。
最高气温:菏泽、德州和聊城34℃左右,枣庄、临沂、日照、鲁中山区和半岛地区30℃左右,其他地区32℃左右。

2日白天到夜间,枣庄、临沂、日照和半岛地区天气阴有雷雨或阵雨局部大雨,菏泽和鲁西北地区天气多云,其他地区天气多云间阴局部有雷雨或阵雨。日照和半岛地区南风转北风4级阵风5~6级,其他地区东北风3~4级,雷雨地区雷雨时阵风7~9级。
夜间最低气温:鲁中山区23℃左右,其他地区26℃左右。
最高气温:菏泽、德州和聊城35℃左右,枣庄、临沂、日照、鲁中山区和半岛地区31℃左右,其他地区33℃左右。

3日白天到夜间,日照和半岛地区天气阴有雷雨或阵雨转多云,其他地区天气多云转晴。北风短时南风3~4级,雷雨地区雷雨时阵风7~9级。
夜间最低气温:菏泽和聊城28℃左右,鲁中山区24℃左右,其他地区26℃左右。
最高气温:菏泽、德州和聊城36℃左右,南部沿海地区30℃左右,其他地区34℃左右。
解除台风蓝色预警和海上大风黄色预警
台风“竹节草”对山东风雨影响明显减弱
山东省气象台于8月1日06时00分解除台风蓝色预警和海上大风黄色预警并发布海上大风警报:今年第8号台风“竹节草”(热带低压级)的中心1日05时位于安徽省合肥市,中心气压993百帕,最大风力7级(15米/秒)。预计“竹节草”1日将在安徽境内徘徊少动,对我省风雨影响明显减弱。1日白天到夜间,南风,黄海中部6~7级阵风8级,渤海、渤海海峡和黄海北部5~6级。
全省气象预警信息生效情况
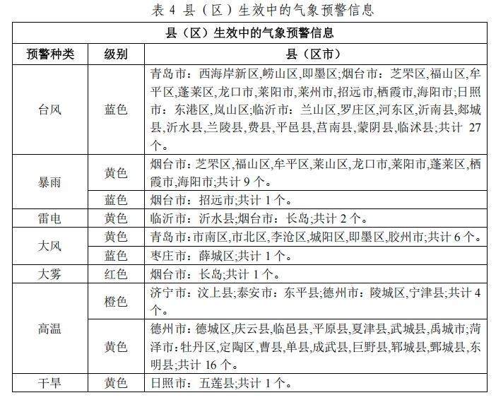
8月1日06时,山东省气象台暴雨蓝色预警生效中;青岛、烟台、日照、临沂台风蓝色预警生效中,烟台暴雨黄色预警、威海暴雨蓝色预警生效中,菏泽高温黄色预警生效中。县(区市)生效中的气象预警信息见下表。

来源:齐鲁网、山东天气