


山东省气象台今天6点发布山东省夏播期降水精细化预报。预计未来一周,我省以晴间多云天气为主,19—20日和25日分别有一次降水过程,需关注降水对夏播的不利影响。

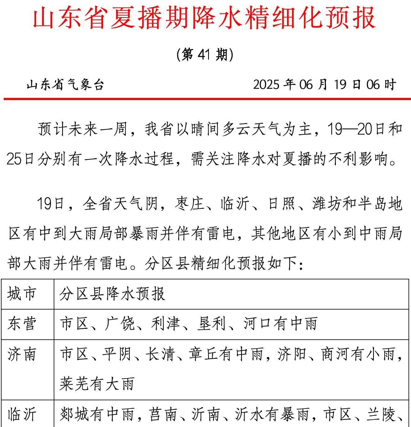
19日,全省天气阴,枣庄、临沂、日照、潍坊和半岛地区有中到大雨局部暴雨并伴有雷电,其他地区有小到中雨局部大雨并伴有雷电。分区县精细化预报如下:
东营 市区、广饶、利津、垦利、河口等地有中雨。
济南 市区、平阴、长清、章丘有中雨,济阳、商河有小雨,莱芜有大雨。
临沂 郯城有中雨,莒南、沂南、沂水有暴雨,市区、兰陵、临沭、费县、平邑、蒙阴有大雨。
聊城 市区、莘县、阳谷、东阿、冠县、茌平有中雨,临清、高唐有小雨。
德州 齐河、夏津、平原、乐陵、庆云有中雨,市区、禹城、临邑、武城、陵城、宁津有小雨。
枣庄 台儿庄有中雨,市区、峄城、薛城、滕州、山亭等地有大雨。
日照 莒县、五莲有暴雨,市区有大雨。
潍坊 诸城、安丘、高密有暴雨,市区、临朐、昌乐、青州、昌邑、寿光等地有大雨。
泰安 东平有中雨,市区、宁阳、新泰、肥城有大雨。
淄博 市区、周村、桓台、高青有中雨,沂源、博山、淄川、临淄有大雨。
滨州 市区、邹平、博兴、阳信、沾化有中雨,惠民、无棣有小雨。
青岛 市区、胶州、崂山、即墨、莱西等地有暴雨,西海岸新区、平度有大雨。
烟台 市区、牟平、福山、蓬莱、龙口有暴雨,莱阳、海阳、莱州、招远、栖霞、长岛有大雨。
威海 市区有暴雨,乳山、荣成、文登等地有大雨。
济宁 金乡、鱼台、梁山有中雨,市区、微山、嘉祥、邹城、兖州、曲阜、泗水、汶上有大雨。
菏泽 曹县、单县、成武、定陶、巨野、鄄城有中雨,市区、东明、郓城有大雨。

20日,鲁南地区天气阴有小雨,其他地区天气阴局部有小雨转多云。分区县精细化预报如下:
东营 河口有小雨。
济南 市区、莱芜、平阴、长清、章丘等地有小雨。
临沂 市区、郯城、兰陵、临沭、费县、莒南、平邑、沂南、蒙阴、沂水等地有小雨。
聊城 市区、莘县、阳谷、东阿、冠县、茌平、临清、高唐等地有小雨。
德州 市区、夏津、平原、武城、陵城、宁津、乐陵等地有小雨。
枣庄 市区、台儿庄、峄城、薛城、滕州、山亭等地有小雨。
日照 市区、莒县、五莲等地有小雨。
潍坊 市区、诸城、临朐、安丘、高密、昌乐、青州、昌邑、寿光等地有小雨。
泰安 市区、新泰、东平有小雨。
青岛 市区、西海岸新区、胶州、崂山、即墨、平度、莱西等地有小雨。
淄博 市区、沂源、博山、淄川、临淄、周村等地有小雨。
滨州 邹平、沾化有小雨。
烟台 市区、莱阳、海阳、莱州、招远、栖霞、牟平、福山、蓬莱、龙口等地有小雨。
威海 市区、乳山、荣成、文登等地有小雨。
济宁 市区、微山、金乡、鱼台、嘉祥、邹城、兖州、曲阜、泗水、汶上、梁山等地有小雨。
菏泽 市区、曹县、单县、成武、东明、定陶、巨野、鄄城、郓城等地有小雨。
21日,全省天气晴间多云。
22—24日,全省天气晴间多云。
25日,鲁中和鲁南地区天气多云转阴有雷雨或阵雨,其他地区天气晴转多云。
来源:闪电新闻