


据“中国水利”微信公众号消息,水利部和中国气象局6月14日18时联合发布橙色山洪灾害气象预警:
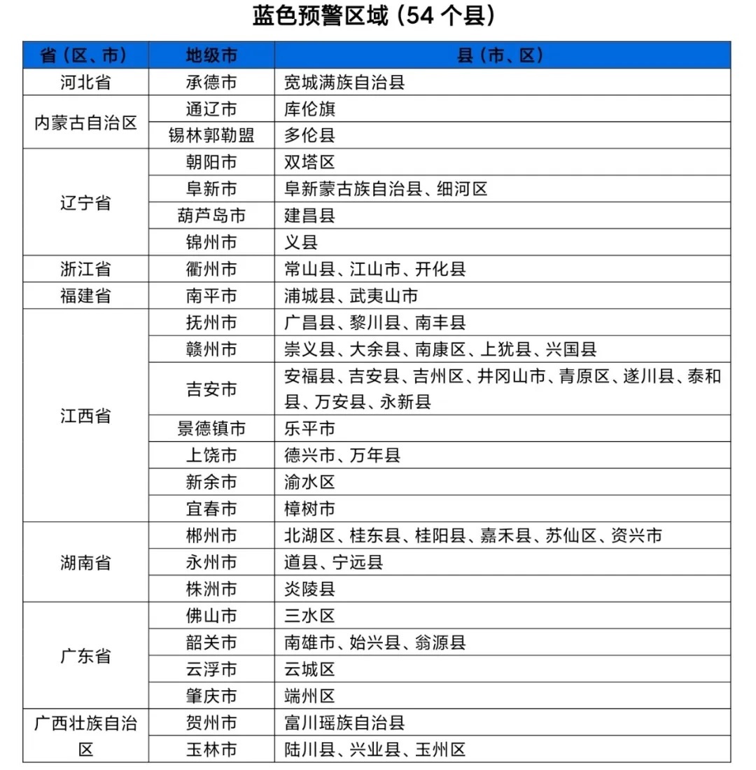
预计,6月14日20时至6月15日20时,河北北部、内蒙古东部、辽宁西部、福建东北部、江西中东部、湖南南部、广东西北部、广西东部等地部分地区发生山洪灾害可能性较大(黄色预警),其中,河北北部、内蒙古东部、辽宁西部、湖南南部、广东西北部、广西东部局地发生山洪灾害可能性大(橙色预警),预警区域涉及的县(市、区)见下表。其他地区也可能因局地短历时强降水引发山洪灾害,请各地注意做好实时监测、防汛预警和转移避险等防范工作。


图片来源:“中国水利”微信公众号