


2月14日、15日,“山歌响起的地方”刀郎巡回演唱会在济南奥体中心体育馆燃情开场。火爆的门票销售、超多的话题讨论,纷至沓来的全国“刀迷”,让“好客山东”再度急速升温。为让“刀迷”在享受音乐盛宴之余,也能深度领略山东深厚的文化底蕴和“好客山东”的独特魅力,山东百家景区推出联动优惠活动,诚邀“大大小小”们在山东开启一场诗与远方的邂逅。

2月14日,一首山东临沂经典民歌《沂蒙山小调》拉开了2025刀郎全国巡回演唱会的大幕,也引发全场观众对沂蒙精神的共鸣。为此,《沂蒙山小调》的诞生地天蒙景区联合国家5A级旅游景区沂山景区推出优惠——2025年全年(大型节假日除外)唱《沂蒙山小调》或《沂蒙颂》或持刀郎(济南)演唱会票根可免景区门票。
此外,山东文旅景区集团还整合新甫山、灵岩寺、红叶柿岩旅游区、济南电影幻城、醉东风乡村艺栈、五莲山等多家知名景区推出门票免费活动,鑫诚田园生态旅游区推出9.9元刀郎演唱会专享特惠活动。歌迷凭演唱会门票或购票凭证,即可享受景区门票优惠,畅游齐鲁大地,感受好客山东的独特魅力。
此外,济南、淄博、青岛等各地多家景区也纷纷推出优惠活动。
【济南】

【淄博】

【青岛】

【泰安】

【德州】

【济宁】

【临沂】

【潍坊】

【枣庄】

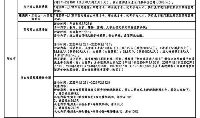
【烟台】

【日照】

【滨州】

【威海】

【东营】

【菏泽】

【聊城】

新黄河