


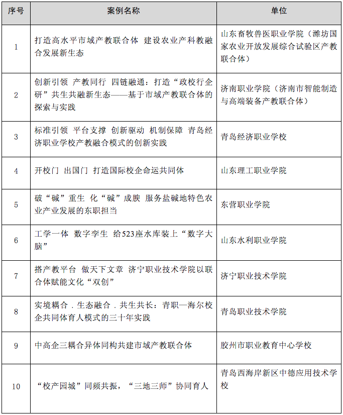
近日,教育部印发《关于公布2024年产教融合、校企合作典型案例名单的通知》,全国共确定133个产教融合、校企合作典型案例,其中我省10个案例入选,数量居全国首位。山东省是部省共建的国家职业教育创新发展高地、省域现代职业教育体系新模式试点省份,坚持把产教融合作为经济转型升级的“助推器”、促进就业创业的“稳定器”、培育发展新动能的“催化器”,不断出台支持政策、搭建合作平台,在全国率先出台了职业院校混合所有制办学政策、“金融+财政+土地+信用”产教融合支持政策,建设56个市域产教联合体、47个行业产教融合共同体,推动多元主体举办职业教育,产教良性互动、互相促进的发展格局正在加速形成。此次我省入选的10个案例,涉及多个领域、多个行业,是持续深化产教融合、校企合作的典型成果。
山东入选产教融合、校企合作典型案例名单

来源:山东省教育厅