


近日,山东省工业和信息化厅
公示了2024年全省质量标杆典型经验名单
经企业申报、有关部门推荐、专家论证等程序
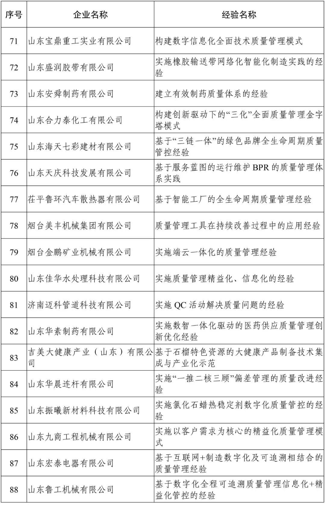
102家企业的质量管理经验
拟遴选为全省质量标杆典型经验
公示如下
↓↓↓

为贯彻落实《关于聚力推动工业经济高质量发展十大行动的意见》部署要求,加快提升工业品质量品牌,加强质量支撑,推动制造业高质量发展,根据《关于开展2024年质量标杆典型经验遴选与交流活动的通知》要求,结合年度工作计划,省工业和信息化厅组织开展了2024年全省质量标杆典型经验遴选工作。经企业申报、有关部门推荐、专家论证等程序,拟将中车青岛四方机车车辆股份有限公司等102家企业的质量管理经验遴选为全省质量标杆典型经验。现将名单(附件)予以公示。
公示期为2024年6月14日至6月20日,公示期间如有异议,请及时向省工业和信息化厅反映。单位反映请加盖公章,个人反映请提供真实姓名及联系方式。
联系电话:0531-51782609
电子邮箱:
kejichu2019@shandong.cn
山东省工业和信息化厅
2024年6月13日






来源:山东省工业和信息化厅网站