


《济宁市任城区进城务工人员随迁子女积分入学办法》于2022年7月17日由济宁市任城区人民政府办公室正式印发,本办法自2022年7月18日起施行,有效期至2025年7月17日。
济宁市任城区进城务工人员随迁子女积分入学办法
第一条
为贯彻落实《中华人民共和国义务教育法》,保障进城务工人员随迁子女在任城区依法接受义务教育的权利,根据《义务教育学校管理标准》《山东省义务教育条例》等相关法律法规,结合全区社会经济发展状况,制定本办法。
第二条
本办法所称随迁子女,是指其父母(或其他法定监护人)至少一方在任城区城区工作并实际居住,有合法稳定居所、合法稳定职业并依法缴纳社会保险费的非任城区城区户籍随迁适龄儿童。
任城区城区区域包括两部分:第一部分是指2008年行政区划调整前的老城区,即目前阜桥街道、古槐街道、金城街道、观音阁街道、越河街道、仙营街道、济阳街道、南苑街道所辖区域。第二部分包括五块区域,一是东至琵琶山路,南至金宇路,西至济水大道,北至任城大道;二是东至洸府河,南至任城大道,西至建设北路,北至铁路线;三是东至建设北路,南至任城大道,西至济安桥北路,北至任兴路;四是东至大运河西岸,北至兴唐运河大桥,西至济水大道,南至老运河;五是杜庙村。且上述区域须为任城区行政管辖区域。
任城区城区户籍指渔山派出所、东门派出所、解放路派出所、济阳派出所、越河派出所、太白东路派出所、阜桥派出所、观音阁派出所、红星东路派出所、运河派出所、红星新村派出所、南辛庄派出所、常青路派出所、共青团路派出所、红星西路派出所管理的户籍,和任兴路派出所、南张派出所、安居派出所管理的房户地址(区域包括东至琵琶山路,南至金宇路,西至济水大道,北至任城大道;东至洸府河,南至任城大道,西至建设北路,北至铁路线;东至建设北路,南至任城大道,西至济安桥北路,北至任兴路;东至大运河西岸,北至兴唐运河大桥,西至济水大道,南至老运河;杜庙村)一致的户籍。
第三条
积分入学办法是通过设置积分指标体系,对具备入学基本条件的随迁子女进行积分。济宁市任城区义务教育招生入学工作领导小组将根据任城区城区学校(含城乡结合部部分公办学校)当年可接纳随迁子女入学学位数划定入学积分资格线,积分达到资格线分值的,可以在任城区城区学校接受义务教育。
随迁子女参加积分入学的基本条件:
(一)随迁子女需年满六周岁(截止到入学当年8月31日)。
(二)随迁子女身体健康并具备正常接受普通小学教育的能力。
(三)随迁子女父母(或其他法定监护人)至少一方在任城区城区工作并实际居住,有合法稳定居所、合法稳定职业并依法缴纳社会保险的期限,截止到入学当年8月31日均需连续满12个月。
(四)随迁子女父母(或其他法定监护人)至少一方具有居住证或已申请办理。
第四条
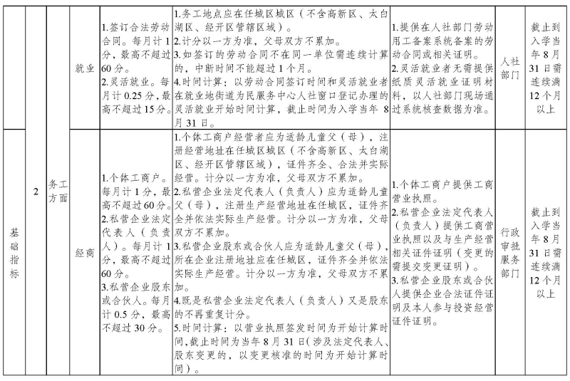
入学积分指标体系由基础指标、加分指标和一票否决指标组成。基础指标包含随迁子女父母(或其他法定监护人)一方的居所方面、务工方面、参保情况、居住证、文化程度、职业资格与专业技术职称等6个方面。加分指标包含纳税情况、慈善捐赠(用于教育事业)。一票否决指标包含提供虚假材料、变相留级重复申请学位等。具体积分指标及分值详见《济宁市任城区进城务工人员随迁子女积分入学分值表》(见附件)。
第五条
济宁市任城区义务教育招生入学工作领导小组统筹全区随迁子女积分入学工作管理并负责具体组织实施,纪委监察委、宣传、公安、人社、住建、行政审批、税务、教体、财政等相关部门按照各自职责,负责做好相关的服务和管理工作。区纪委监察委负责对入学积分工作进行监督。区宣传部门负责招生入学政策宣传和网络舆情监督处置。区公安部门负责审核户口簿、身份证和居住证;负责维护入学积分受理现场秩序;负责应对处置干扰正常招生秩序的不法行为;负责查处伪造、变造或者使用伪造、变造申请材料行为。区人社部门负责审核职业资格与专业技术职称证书、劳动合同、灵活就业登记记录和缴纳社会保险证明等。区住建部门负责审核自有房产证明(含房产证、购房备案合同等)、租赁房屋证明(含房屋租赁备案证明或房屋租赁证、房屋租赁当事人依法订立的租赁期12个月以上的租赁合同、个人房屋租赁税收缴纳时间等)。区行政审批服务部门负责审核营业执照。区税务部门负责审核个人房屋租赁税收缴纳凭证和经营纳税证明,核定纳税数额。区教体部门负责审核学历、学位证书;核定慈善捐赠数额。区财政部门负责保障积分入学工作所需的各项经费。区民政、卫健、交通等部门分别负责审核民办非盈利机构、医疗诊所、营运车辆等方面证明材料。
第六条
入学积分实行网上集中申报、部门并联审核、分值现场确认、积分排名公示。具备入学基本条件随迁子女父母(或其他法定监护人)在规定时间进行网上申请注册报名,填报积分入学申请表;网上申报成功后,到指定地点进行相关证件证明材料审验并赋分,积分结果现场签字确认。所提供的证件证明材料要真实有效且为随迁子女父母(或其他法定监护人)的。积分指标及需提交材料如下:(一)文化程度。提供学历证书或学历验证证明原件(能够通过教育部学信网查询学历情况的,不需提交学历验证证明)。(二)职业资格、专业技术职称。提供职业资格证书、专业技术职称证书原件。(三)务工方面。提供合法劳动合同、营业执照的正副本原件。(四)居所方面。自有居所需提供房屋所有权证或不动产权证,或已办理合同备案的购房合同原件;租房居住的需提供房屋租赁备案证明或房屋租赁证、租赁期12个月以上的房屋租赁合同、个人房屋租赁税收缴纳证明原件。(五)居住证。提供与实际居住地相符的居住证原件。(六)参保情况。参保人员需提供身份证原件及社会保险参保证明原件。(七)纳税情况。提供缴税凭证原件。
第七条
各相关部门依据职能对入学积分材料的真实性、合法性、有效性进行审核,材料合法有效的,按照《济宁市任城区进城务工人员随迁子女积分入学分值表》确定相应分数,并将审核意见和分值录入积分管理系统,最终积分当场告知随迁子女父母(或其他法定监护人)并签字确认。
第八条
入学积分受理结束后,将对所有参与入学积分的申请人的分值及排序情况向社会公示5天;公示结束后将确定申请人最终分值和排序,并作为划定当年任城区城区进城务工人员随迁子女入学积分资格线依据。
第九条
申请人伪造或提供虚假证明材料的,一经审查发现,直接取消积分或入学资格。
第十条
济宁市任城区义务教育招生入学工作领导小组将根据当年招生计划统计全区义务教育阶段公办学校的学位数,完成城区户籍适龄儿童招生后,结合本区实际核定可接受随迁子女入学的公办义务教育学校及其学位数,同时划定随迁子女积分入学资格线,并向社会公布。
第十一条
按照“积分优先、遵循志愿”的原则,实行两轮选报学校。凡进入积分入学资格线的随迁子女可根据积分排序位次和定点学校空余学位在网上选报就读学校,根据各定点学校空余学位数,按积分由高到低进行录取;首批未被录取的随迁子女,根据区义务教育招生入学工作领导小组公布的第一轮录取后有空余学位的定点学校及学位数进行二次网上报名(须注明是否同意调剂),未被第二轮选报学校录取且同意调剂的随迁子女由区义务教育招生入学工作领导小组统筹调配入学,不同意调剂的,视为自愿放弃入学。在每一轮录取时,如遇积分相同,采取电脑排位确定。
第十二条
随迁子女被录取后,家长应在规定时间内,携带入学子女并持进城务工人员随迁子女积分入学确认单、户籍证明(全家户口簿)等有关材料原件到录取学校现场核对,复核无误后办理入学手续。逾期未办理入学手续的,视为放弃积分入学资格。
第十三条
本办法适用于任城区城区义务教育阶段小学一年级招生。
第十四条
制定本办法所依据的法律法规或政策,在实施过程中,如遇调整,本办法随之调整。
第十五条
本办法自2022年7月18日起施行,有效期至2025年7月17日。
附 件




备 注:
1.此分值表仅适用于济宁市任城区城区义务教育段小学一年级招生。
2.居所方面、务工方面、参保情况等材料为近五年内的,截止日期为入学当年8月31日;纳税情况凭证为最近3年的,截止日期为上一年12月31日。
3.务工方面、参保情况、文化程度、职业资格、专业技术职称、纳税情况等材料须为同一位监护人的;居所方面、居住证等材料可为不同监护人的。
来源:任城区教育和体育局