第三批国家工业遗产拟认定名单公布,山东有两处入选
2019年11月18日 15:52
来源:齐鲁网
18日,国家工业和信息化部公布第三批国家工业遗产拟认定名单。在拟认定的49处工业遗产名单中,潍坊大英烟公司、聊城东阿阿胶厂78号旧址两处工业遗址在列。
原标题:直通部委| 第三批国家工业遗产拟认定名单公布,山东有两处入选
齐鲁网·闪电新闻11月18日讯(记者梁金凤)18日,国家工业和信息化部公布第三批国家工业遗产拟认定名单。在拟认定的49处工业遗产名单中,潍坊大英烟公司、聊城东阿阿胶厂78号旧址两处工业遗址在列。

第三批国家工业遗产拟认定名单公示
为加强工业遗产保护利用,传承和弘扬中国特色的工业文化,根据《工业和信息化部财政部关于推进工业文化发展的指导意见》(工信部联产业〔2016〕446号)和《关于开展第三批国家工业遗产认定申报工作的通知》(工产业函〔2019〕129号),工业和信息化部部署开展了第三批国家工业遗产认定工作。经工业遗产所有权人自愿申请、相关省市工业和信息化主管部门或中央企业推荐、专家评审、现场核查,现将第三批国家工业遗产拟认定名单予以公示。如有异议,请在公示期内书面反馈意见。
公示时间:2019年11月18日-2019年11月28日
联系方式:工业和信息化部产业政策司
010-68205219,010-66023282(传真)
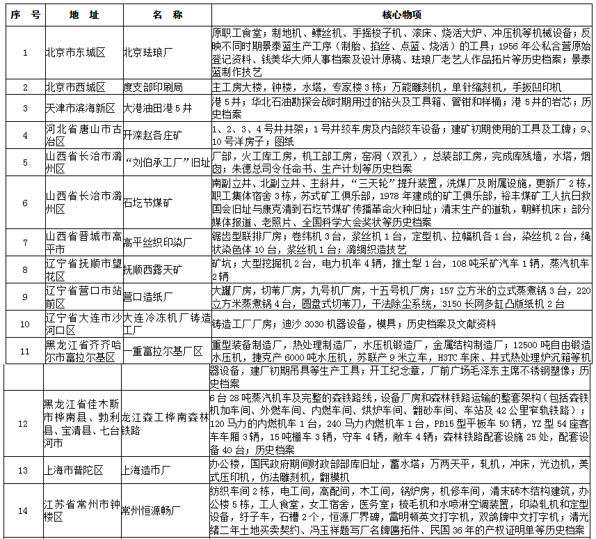
附:第三批国家工业遗产拟认定名单



[责任编辑:陈静]
- 好文

- 钦佩

- 喜欢

- 泪奔

- 可爱

- 思考


